Les services municipaux
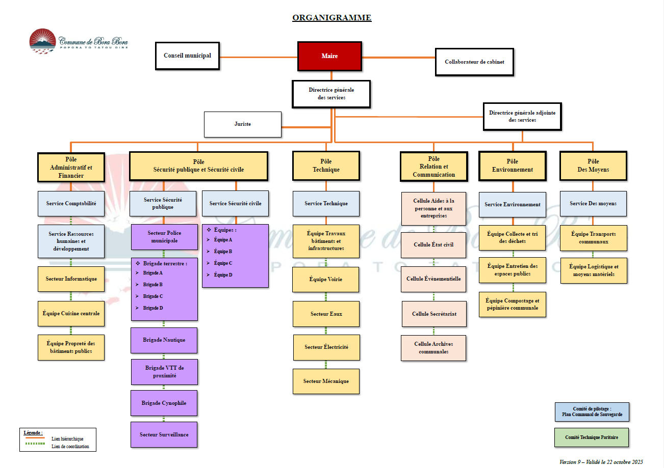
Près de 200 personnes travaillent au sein des cinq départements de la mairie qui sont : la direction générale des services avec le département développement et performance (ressources humaines, emploi, foncier, logistique et transport, secrétariat et communication), le département administratif et financier (comptabilité, état civil, cuisine centrale, propreté et bâtiments publics), le département technique et environnement (équipe travaux et infrastructures, voirie, électricité, eaux, mécanique, collecte des déchets, assainissement et embellissement, propreté et espaces publics) et le pôle sécurité publique et sécurité civile (police municipale, sapeurs pompiers volontaires).

Pour tous renseignements, vous pouvez vous adresser par e-mail à courrier@commune-borabora.pf ou prendre l’attache du secrétariat au (689) 40 605 800.
